Latest Posts

RA Fog

Last month I finally filled out the form for the Arthritis Foundation, made out my $20 check and mailed it in. A few days ago I received my first copy of Arthritis Today. I was surprised and impressed. It is a small magazine, not cluttered by pages of ads.  The focus of the magazine is to be helpful to those with arthritis. It is. There are interesting and helpful articles.

I enjoyed the article about Clark Middleton. He was the DMV guy on the series the Blacklist. Funny character. He had juvenile idiopathic arthritis as a child. He had many joint replacements and continues today with methotrexate and a biologic. His is the story of a man who has accomplished a lot while coping with a debilitating disease.

The article on Brain Fog reminded me of methotrexate fog. That was a hurdle for me as I settled into methotrexate treatment. I was a sharp business woman. I had to be in order to stay in business for over 25 years. I had always done my own taxes and was always satisfied and more importantly  so was the IRS.

I don’t think anyone realizes just how hard it is to keep anything straight when you have a chronic disease like RA. Paying bills on time. Doing all the routine processes we hardly think about can be a real challenge. I will never forget how I was in Brain Fog big time when I filed my 2013 taxes. All I can say is that my 2013 tax return was a totally dumb tax return. On hindsight I was amazed that I had filed it. It took me six months to straighten it out with the IRS. Phew. I do understand the brain fog and inflammation thing. I try to be careful, but I just don’t totally trust myself anymore. I loved this reader’s tip by Michelle. “Yes I have brain fog! What do I do to help? Oh wait! I forget.”

There is more but I feel the creeping gray of fog slipping into my cerebrum. I think I will go make lunch.

Note: The magazine has been cancelled. The web site of the Arthritis Foundation is an informative site.

Yoga is for everyone especially for those with RA

I saw this video on YouTube.  An introduction to Iyengar Yoga.     Thought that it is the style yoga that I had learned. It would be helpful and satisfying to those who know nothing about the practice of yoga.  I like the tone and the different sizes and ages of people.

 

Being in a funk with RA

I have to admit I am in a place where the mind is willing but my RA body is not. I have been living with extreme pain for a month and I have been trying to manage it myself.  Yoga, pain medicine on schedule, more medrol.  All for naught. I had sent an email via My Chart to my rheumatologist but I had no response.  It seems to be a situation where I have no choice but to call her.  Last I talked with her she was mad at me because I brought the statistics on Actemra to her. So asking her for help is a stretch. However, I have gone through my resources and they are not enough. So I will call.

Living with chronic pain is bad enough. The worst of it is how immobilizing it is. My hip joints are deteriorating as is my spine. The worst of the pain is in my left hip and I bet it is where the sciatic nerve passes by the hip joint. I am okay if I stay in one place but I know that staying in one place is a kiss of death. I keep moving. I  have a cane that relieves the weight on the left hip when I am walking.

I wish I had reacquainted myself with yoga a lot sooner. Our bodies have a wonderful frame supported by muscles, ligaments and tendons. As we age our structure deteriorates when it is not well managed and deteriorates quicker when there is disability. I have always been physically active and it has served me well. But now I feel like I need more.

My yoga practice centers on back strengthening, hip opening and restorative activities. It is a good place to start and to develop a regular practice. In the mean time I will seek medical help and hope I do find it.

RA and Yoga

My first yoga experience was about 15 years ago. I belonged to Riverpoint, a sports and wellness club in Albuquerque. All classes were included in membership price. The evening I was at the club, a yoga class was just starting. I thought I would give it a try. I knew nothing about yoga. No mat and no clue.

I walked into an advanced class. I was so very fortunate to have an excellent, progressive teacher. She welcomed me. I was also welcomed by her class.  I took classes with her for about four years before she headed off to Costa Rica. She believed people should start where they are at. She said yoga is not competitive with yourself or with any one else. I learned good form. I bought a yoga mat and thanks to her I still have a yoga practice.

The first two years after my RA diagnosis I tried classes and just couldn’t do it. My feet and my wrists hurt too much. So I stopped. Looking back I could have done restorative yoga but was too warn down from the unremitting RA and two cancer treatments.

Now I have an issue with my back and hips. My doc had given me a sheet of exercises for my shoulder problems. Doing them daily, I pulled out my yoga mat and started doing my 15 minute yoga routine. It was during a forward bend, on the way down, that I noticed a book on my nearest book case. Back Care Basics is written by Mary Pullig Schatz, MD. It is billed as ‘a gentle and effective approach to back rehabilitation without drugs or surgery.’  It is a wonderful approach. My yoga education was with the Iyengar style of yoga as is used in the book. I have found poses specific to my needs to add to my routine now about 30 minutes moving toward an hour.

Yoga has always strengthened my arms and given me good flexibility. A tinge of back pain has given me the necessary shove back into a practice that is excellent for everyone suffering with joint diseases.

RA treatment in the 1920s

In the early days of the twentieth century very little was known about rheumatoid arthritis.  It might have been called chronic infectious arthritis, proliferative arthritis or atrophic arthritis. Rheumatology was not a specialty. There were no rheumatologists. It was not a good time to have RA.

Arthritis treatment at the Mayo Clinic  included bed rest. Patients were admitted to the hospital and put on bed rest for several weeks. They were given a balanced diet.

Physical therapy was an important therapy. It improved range of motion, strengthened muscles and prevented deformities. Heat and massage were used  to improve circulation and to remove toxins. Bracing and casting were used to support joints and reduce contractions. Canes were prescribed. Shoe corrections were prescribed.

Vaccine therapy, fever therapy and sympathectomy were popular treatments at the Mayo Clinic based on the theories of the time. As medical knowledge grew these therapies fell out of favor.

Salicylates were drugs of choice. Remember this was before sulfa, penicillin and cortisone. It a was long time before ibuprofen would be formulated. Any drug that was made could be bought without prescription. Drug potions and untested remedies were plentiful. There was no drug testing, drug control or FDA. The world was a different place.

The twenty-first century opened with new hope for rheumatoid arthritis sufferers. Methotrexate is the gold standard for care. And if not tolerated there is leflumomide. There is a pantry full of biologics that affect different parts of the inflammation process including Enbrel and Orencia. The process of RA is being slowed. We are grateful for that.

We can still be grateful for the old basics of a balanced diet, physical therapy, massage, heat, canes and shoe corrections. They are still an important part of the RA patient’s tool chest.

 

 

 

 

 

 

Purging, Bloodletting and Algorithms

At the beginning of the twentieth century, the old remedies of purging and bloodletting were left behind. Lister’s concepts of cleanliness had finally become widely accepted. Human anatomy was documented. The culprits of bacteria were identified. Medical knowledge base was growing beyond imagination. Yet doctors were stuck. There was no cure for a bacterial infection. There was no cure for a strep infection. If you were stricken with a strep throat, there was a good chance that you would die. Doctors had no solutions and people of all ages died from pneumonia, wound infections, meningitis, and more. Infection was feared. Today all this is unimaginable. But then, Ehrlich’s ‘magic bullet’ was yet to be discovered.

The world changed forever with the discoveries of sulfa in 1936. Penicillin was refined and put into production in the 1940s. There were many more ‘magic bullets’ to follow. Doctors finally had new tools for their toolbox. It became the age of knowledge plus tools. Life became much better. Lifespans became longer.

Today, in the twenty-first century, our doctors have a new problem. Medical knowledge. Presently, there is an incredible library of established knowledge with more being added every day. In any one field, there is a huge amount of knowledge to learn, let alone remember. So, our doctors who originally started with the simple tools of purging and bloodletting  have arrived at a place of almost too much information.

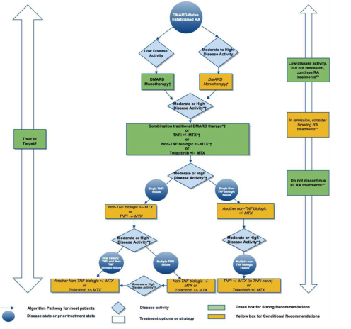
How to manage information and treat patients with the best of it is today’s conundrum for the medical community, our doctors. Their answer is the use of algorithms. Below is the ACR 2015 Recommendations for Established Rheumatoid Arthritis. The first algorithm is the ACR 2015 Recommendations for New Patients with Rheumatoid Arthritis.

 

So you can rest assured that your rheumatologist does indeed have a plan.  It is an algorithm but it will work for many patients. Do you see yourself in the chart? I am not there because I have dropped off the bottom. And, there is no second page for those of us outliers who do not fit within the algorithm. Maybe the next ‘magic bullet’ will be for us.

Note: If you would like to read the full 2015 ACR report, google it. That is quick and easy.

The Classic Symptoms Of RA

The Classic Symptoms Of RA

Symptoms may vary during a day and from day to day and from person to person. The unpredictability of symptoms makes daily activities harder to plan. The following are symptoms common to Rheumatoid Arthritis.

Pain is a hallmark of rheumatoid arthritis. Pain comes in many forms in the same person. It is sharp as the edge of broken glass. It is burning. Aching. It is incapacitating and it can be unrelenting. Consuming. Sometimes it is excruciating. The middle joints of the fingers, the knuckles, wrists, the joints in the toes and the feet are affected. The shoulders, elbows, knees and ankles, and the hips become affected. The cervical spine is frequently affected. The lumbar and thoracic spines can be affected but less commonly. Pain may make it hard to get out of bed in the morning. Pain may increase as the day wears on. Pain can wake you in the middle of the night. The trouble is that the pain is not isolated to one spot. It encompasses many joints giving the pain a global effect. Pain management is a vital component to managing RA.

Symmetrical joint involvement is also a hallmark characteristic of RA.  The joints eventually match up and become symmetrically affected.  For example, the right wrist may be inflamed and in pain. Soon the left wrist joins in and hurts, too. My right middle toe has the same swelling and pain as my left middle toe.

The stiffness seen in active RA is frequently worst in the morning. It may last one to two hours (or even the entire day). Stiffness for a long time in the morning is a clue that you may have RA, since few other arthritic diseases behave this way. Stiffness may also occur after sitting or being inactive for an extended length of time. This is called gelling.

Certain cytokines, produced by the inflammation process, are a major factor in this profound malaise. As inflammation is reduced, the overwhelming fatigue is also usually reduced.  RA malaise is unlike the fatigue associated with being tired. This fatigue is not relieved by rest. RA malaise is immobilizing. It is overwhelming. It is due to the process of inflammation in the body.  Other factors may contribute to fatigue associated with RA, but the malaise of RA is unique and a product of generalized inflammation.

The inflammation in the joints may cause swelling to spill over into the surrounding tissue. According to my rheumatologist, the joints in my toes and feet are so swollen she cannot feel the joints. To me my feet don’t look swollen. Swelling may be more noticeable in the hands and the feet. When I was diagnosed, my left hand was so swollen, it hardly looked like a hand anymore. Swelling can occur in any joint affected by RA.

A temperature between 37 °C and 38°C or 99°F and 100° F is characteristic of inflammation.  A temperature over 100.5 F (38°C) is characteristic of infection. A low-grade temperature of 99° to 100°is common with RA.

The hallmark feature of RA is persistent symmetric polyarthritis that affects the hands and the feet. Joint inflammation frequently begins in small joints. More than one joint is affected. The middle joints of your fingers, the joints that attach your fingers to your hands. Your wrists.   Your toes. The joints that attach your toes to your feet. Your ankles. Subtalar joints, joint between the talus and the calcaneus (heel). RA may start out or occur later in the following joints:  Knees, shoulders, elbows, hips, cervical spine and the jaw. The little bones in the ear may also be affected. The bones in your larynx may make you hoarse. Almost every movable joint in the body can be affected by RA, especially as people get older.

Duration greater than 6 weeks   Joint pain, tenderness, swelling or stiffness continues for six weeks or longer.

Loss of appetite/ weight loss Some have no appetite because the process of inflammation is so pervasive that their bodies lack the energy to process food. Nausea is common both due to the inflammation process and due to the drugs used to treat RA.  Metabolism is increased in RA.

 

My Military family

This picture is one of few I have of my military career. It was a beginning. I am proud of my family’s service to our country. My dad was Army in WWII. My uncle was a bomber navigator. His plane was shot down over Africa and he was the only survivor. He was nursed back to health by Catholic nuns. Another uncle was stationed in Japan in the 50s. My brother was Air Force in the late 60s. I was an Air Force nurse during the same time frame. My children’s father was career Air Force. My son Steven was also career Air Force with several tours in Afghanistan. We were all proud to serve.

Bring a picture to your rheumatologist

I have tried bringing a variety of pictures as visuals to explain my condition to my rheumatologist. I found this one on the Medscape website. The image seems to be thorough except that the hips are not circled. The hips are more often involved in older patients. I think it is wise to bring visuals. Doctors are good at guessing. Showing them helps you explain your situation and helps your doctor understand your situation.

EORA or YORA another RA category

Imagine my surprise when I learned about the initials YORA and EORA. YORA is an acronym for Younger Onset Rheumatoid Arthritis as is EORA for Elderly Onset Rheumatoid Arthritis. I came to a new understanding of where I am in the scheme of things.

Rheumatoid Arthritis (RA) can strike at any age from babies to the elderly. The elderly’s association with RA can be of long standing disease or it can be a new development. People who develop RA after age 60 are considered EORA. That is me.

There are some notable differences with elderly onset RA. Initial symptoms may include large joints. With younger RA  onset small joints of the hands and the feet are usually first signs of joint involvement.  The shoulder joint may be a presenting joint in older onset.  My shoulder was involved initially as was the joints in my hands, wrists, feet, elbows. Initially I was in severe pain. Older adults may have more generalized symptoms. My grip was weak. I lost weight. I couldn’t sleep because of the severity of the pain. I was nauseated and I lost my appetite. Of my labs, my ESR and my CRP were sky high. I was a mess.

Treatment for the elderly is the same as for those younger. Many studies confirm the safety of DMARDs (Disease Modifying Anti-Rheumatic Drug), including the biologics, for the elderly. I have been on methotrexate for four years. Initially, I had the side effects of nausea and diarrhea. I don’t have any side effects now. Methotrexate works best when in combination with another DMARD. I have tried all the non-biologic DMARDs. I can tolerate hydroxychloroquine. I have taken the two drugs for a long time. I have a thorough eye exam yearly to be sure my eyes are not being affected by the hydroxychloroquine. I have labs every three months to be sure I am not having any adverse reaction to the methotrexate.

I have tried infusions of three biologics. Orencia worked the longest. Rituxan did not work at all. Remicade, a TNFi, made me very sick. My doctor wants me to try Actemra next. She is adamant. She feels Actemra is safer than prednisone. I think doctors have a blind spot with regards to prednisone. I have had no side effects. My bone density is excellent. My blood sugar goes down as my prednisone dose increases.

Drugs like ibuprofen and aspirin need to be used cautiously. The NSAID (Non-Steroidal Anti-Inflammatory) class of drugs is well known for causing stomach and heart issues. It also causes kidney issues. This class of drugs, so well used in the past, has fallen out of favor with the medical community as more studies uncover the problems associated with them.

RA in the elderly is often more painful with more activity restrictions. It must be treated as thoroughly as are those with RA who are younger. I have never felt my age. I never lumped myself with the elderly or with any group. My doctor doesn’t seem to lump me either. She is giving me her best shot. I don’t mind being a EORA. Which are you? EORA or YORA?